尊敬的消费者:
近年来,“JOMO 矫马”品牌润滑油的仿冒品问题屡禁不止,不仅严重侵害品牌权益,更给广大消费者带来巨大的经济损失。
为维护市场秩序,保障消费者合法权益,我司郑重声明:对仿冒品“零容忍”,坚决打击一切制仿售仿行为!
仿冒品的危害,您了解吗?
质量无保障:仿冒品原材料、生产、品质等无保障,长期使用可能会导致机器损坏。
售后无门:仿冒品无正规渠道保障,一旦出现问题,消费者维权困难。
损害品牌信誉:仿冒品扰乱市场,损害正品商家的声誉和利益。
打击仿冒,我们一直在行动!
2024年3月27日
“娇玛仕”商标无效
国家知识产权局认定“娇玛仕”为近似商标,依照《商标法》规定,予以无效。




2024年12月26日
驳回,维持原判
“娇玛仕”商标仍无效
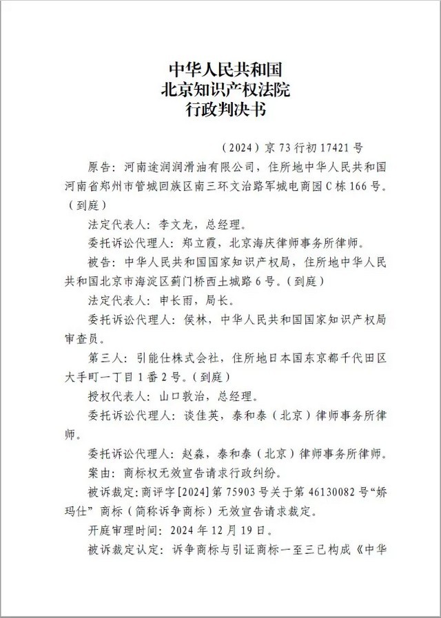
“娇玛仕”商标持有人【河南途润润滑油有限公司】向中华人民共和国北京知识产权法院提出撤销无效宣告,并要求重新作出裁定,最终中华人民共和国北京知识产权法院驳回【河南途润润滑油有限公司】诉讼请求,“娇玛仕”仍无效。






2025年5月13日
“娇玛仕”商标宣告无效公告
中国商标网对“娇玛仕”商标进行无效公告。

2025年7月11日
查处“娇玛仕”产品
我司人员协同郑州市管城回族区市场监督管理局金岱市场监督管理所现场查处70桶18L“娇玛仕”产品,并对仿冒品中“娇玛仕”进行涂抹。

2025年7月13日
被查处“娇玛仕”产品,全部销毁
【河南途润润滑油有限公司】对所查处的70桶18L“娇玛仕”产品已全部退回销毁。

严厉谴责
对“娇玛仕”这种近似仿冒商标,通过傍名牌方式混淆消费者眼球的打擦边球行为,我司予以严厉谴责。
如何避免购买仿冒品?
1 认准官方渠道
● 通过JOMO官网查询JOMO代理店
● JOMO官方授权销售店
2 查验防伪标识
● 进入“JOMO矫马润滑油”公众号
● 点击“防伪查询”了解更多信息

3 提高警惕
● 对价格异常低廉的商品保持警惕,勿贪小便宜吃大亏。
认准正品商标
希望广大消费者在购买时认准正品商标:

谨防高仿假冒!让我们携手打击仿冒,守护正品及消费者权益!
JOMO 矫马润滑油全力守护您的消费权益!